权威发布!《危险货物道路运输安全管理办法》2020年1月1日正式实施! ... ... ... ...

2019-12-31 09:12| 发布者: admin| 查看: 3451| 评论: 0

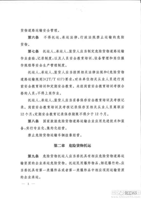
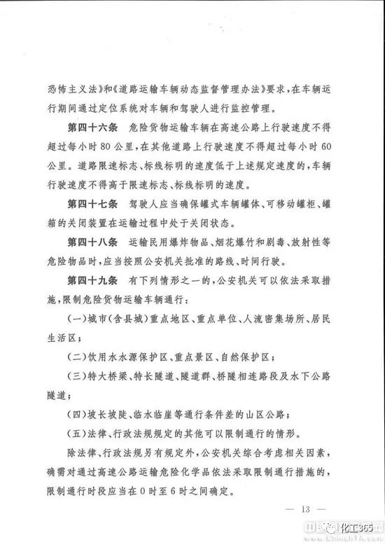
11月25日,交通运输部、工业和信息化部、公安部、生态环境部、应急管理部、市场监督管理总局联合发布了《危险货物道路运输安全管理办法》(交通运输部令2019年第29号,以下简称《办法》),该法规自2020年1月1日起执行。


该办法包含危化品货物托运、例外数量与有限数量危险货物运输的特别规定、危险货物承运、危险货物卸载、危险货物运输车辆运行管理等共十个章节


危险货物道路运输安全管理办法全文如下。

>
北京培英化工科技有限公司
北京中智伟业技术培训中心
北京时代智选文化发展有限公司
思维在线(北京)科技有限公司

联系我们

电话:010-58412226

传真:010-58412267

邮箱:zghgxh@vip.126.com

地址:北京市海淀区学清路9号汇智大厦
燕郊经济技术开发区华冠大街9号

返回顶部